陕西什么是阿里云邮箱_阿里邮箱百万企业用户背后:有云计算加持
域名预订/竞标,不要错过这个好机会“当你拿到一部新手机,安装的前三个应用肯定和邮件有关。我们已经离不开邮件,但四十年来,它的功能基本没有变化。”6月23日,在阿里邮件2016产品...
日期:2024-07-25
域名预订/竞标,不要错过这个好机会“当你拿到一部新手机,安装的前三个应用肯定和邮件有关。我们已经离不开邮件,但四十年来,它的功能基本没有变化。”6月23日,在阿里邮件2016产品...
日期:2024-07-25
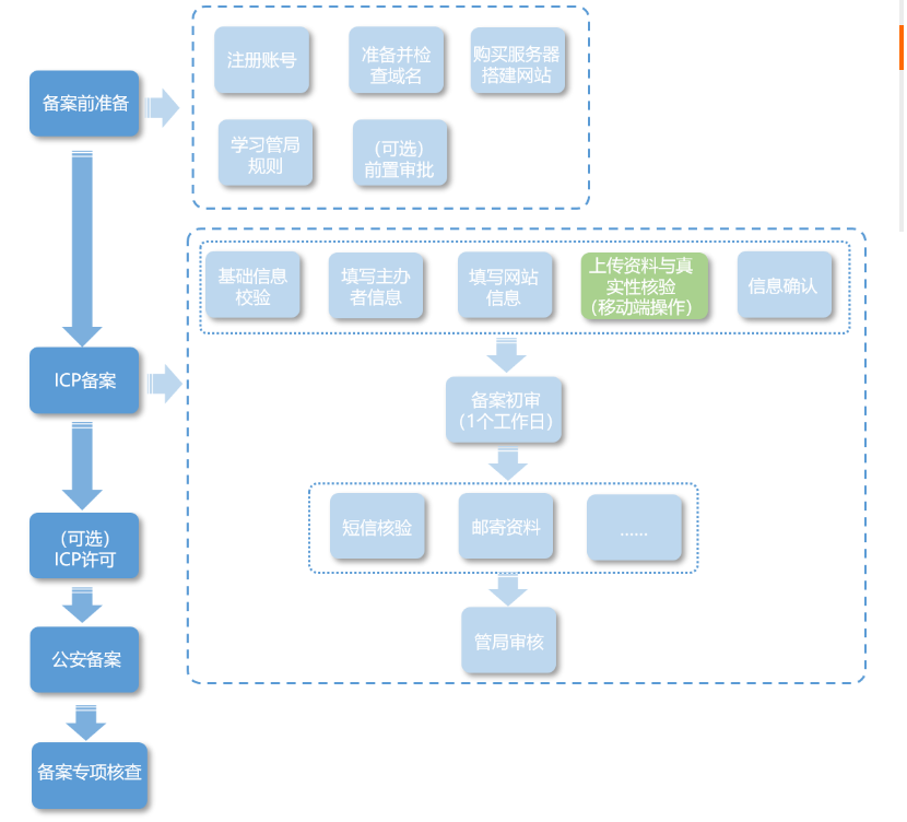
商业ICP备案是指通过网站提供有偿信息服务的企业,需要按照相关部门的规定进行商业ICP备案,这其实就是我们常说的ICP许可证,备案时间大概需要1-3个月(20-60)。非经营性备案是指企业...
日期:2024-07-22
引言:网页可视化开发首次发布时会提示绑定域名,因为发布时给的域名是别人无法访问的,需要绑定真实域名才可以分享给别人访问。假设有多个网页,如何绑定?假设有多个网页应用,如何...
日期:2024-07-21
新手站长可能会对域名解析感到困惑,觉得域名解析是一件很难的事情,今天就来了解一下域名解析到底是什么吧,今天就把我建站的经验分享给大家,希望能给大家带来一些帮助。一个网站要...
日期:2024-07-20
近日,在其官网下载页面新增了阿里云部署入口:添加该入口后,用户可以通过免费购买阿里云镜像,快速体验云盒子。在阿里云上购买的云盒版本为试用版,提供30天的免费全功能体验,除了...
日期:2024-07-14
如果我更换服务器,需要重新注册网站域名吗?需要更改域名吗?1.如果您更换了服务器但没有更换域名,则需要更改域名注册信息。修改注册信息不会影响您注册的网站的正常访问。如果您要...
日期:2024-07-13
之前用过阿里云、网易等免费企业域名邮箱,大部分时候都挺好用的。但有时候发给客户的开发信100%被退回为垃圾邮件。于是把目光转向了另一款国外免费企业域名邮箱神器——ZOHO免费企业...
日期:2024-07-08
我们知道,在做网站之前,首先要选择一个网址,专业上叫域名。但是,我们会发现,有的网址很长,有的网址很短,有的网址是纯字母,有的网址是纯数字,有的网址是字母加数字,有的网址...
日期:2024-07-02
ICP备案又称网站备案、域名备案或非经营性互联网信息服务备案审批,是网站需要做的两项基本备案之一【另一项是公安网备案,备案流程详情请参考:如何申请公安网备案?(点击阅读)】,...
日期:2024-06-22
在说什么是云计算之前,我们先来思考一下我们为什么需要“云”。 “云计算”如今,越来越多的应用迁移到“云”上,比如我们生活中接触到的各种“云盘”存储。云计算概念云计算是一种增...
日期:2024-06-11