陕西验证码session失效时间_2018PHP经典面试题大全汇总
文章出处:博客准备PHP面试的可以看看这个,有需要的话记一下,这些都是考试常问的题目,基础一定要掌握。PHP经典面试题合集关联:密码:yt941、PHP语言的一大优点就是跨平台,什么是...
日期:2024-07-13
文章出处:博客准备PHP面试的可以看看这个,有需要的话记一下,这些都是考试常问的题目,基础一定要掌握。PHP经典面试题合集关联:密码:yt941、PHP语言的一大优点就是跨平台,什么是...
日期:2024-07-13
PHP 基础教程 - 表单验证(必填,提交后保留数据)1. 表单验证用到的几个元素记录1.(),用于将用户输入的特殊字符转义为普通字符,如HTML字符将被替换为2.$[""] 是超级全局...
日期:2024-06-21
一种PHP中生成验证码的方法 摘要:验证码已经是现在网站很基础的知识点了,验证码的存在可以防止恶意的密码破解,刷票,水军,可以有效的防止暴力破解。本文简单介绍一种PHP中生成验证...
日期:2024-06-02
最近搭建了一个网站,发现用户注册密码邮件发送失败,网上的说法是虚拟空间禁用了mail()方法。我用的邮箱是阿里云的邮件推送功能。为什么我选择阿里云的邮件推送,而不选择QQ,163,新...
日期:2024-06-01
揭秘表格组件中的表单验证技巧:实用进阶策略随着 Web 应用日趋复杂,表格组件在数据展示和交互操作中扮演着至关重要的角色。作为流行的 Vue.js 组件库,其表格组件 Table 提供丰富的...
日期:2024-05-28
PHP表单验证的三个函数ISSET()、empty()、()的使用方法更新时间:2011年8月22日22:03:04 作者:分享如何使用PHP表单验证的三个函数ISSET()、empty()、()。 正在学习PHP的朋友可以参考...
日期:2024-05-15
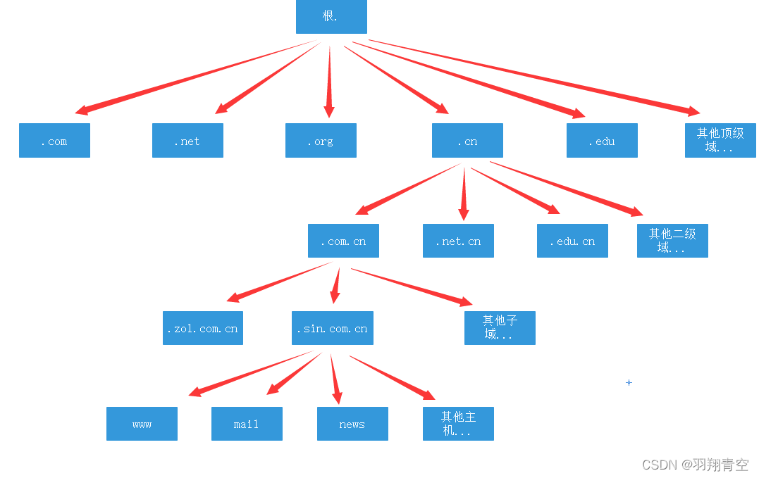
DNS域名解析服务前言在实际的网络环境中,由于IP地址很难记住,所以我们经常使用域名来访问服务器,而DNS是一个分布式数据库,将域名和IP地址相互映射。一、DNS简介(一)什么是DNS域...
日期:2024-05-08