我们已经准备好了,你呢?

2026我们与您携手共赢,为您的企业形象保驾护航!

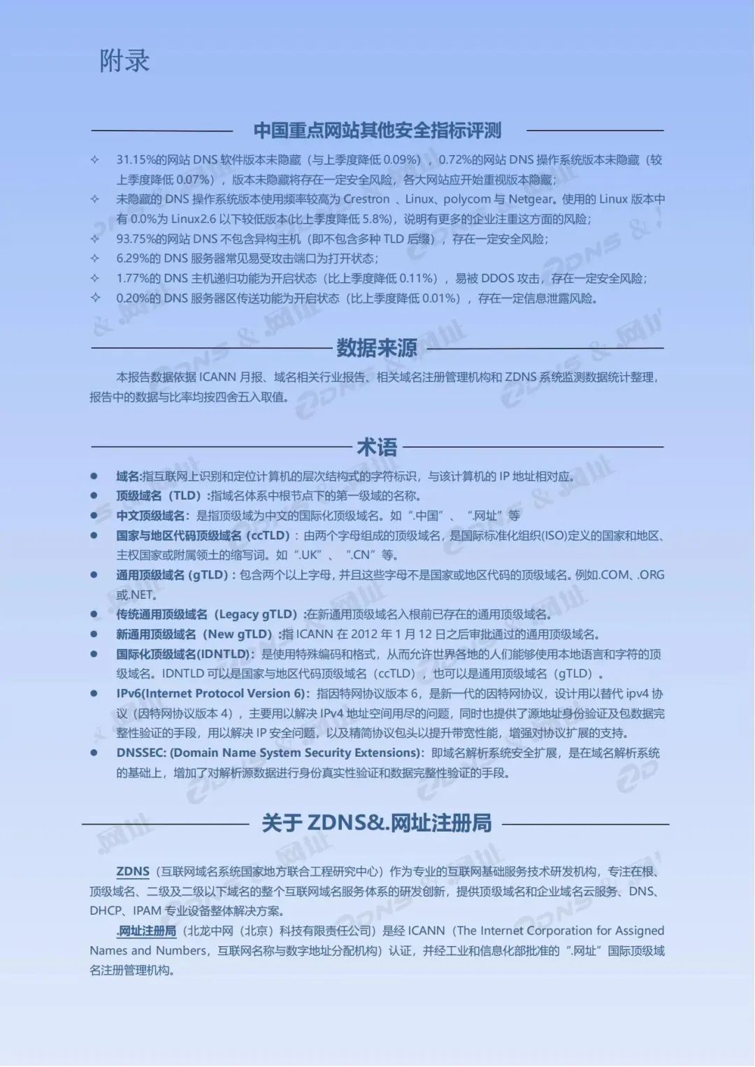
近日,国家互联网域名系统工程研究中心(ZDNS)联合.网址注册局权威发布《全球域名发展统计报告(2023年第二季度)》。报告对全球顶级域名市场、中国顶级域名市场、全球国际化顶级域名市场、全球新通用顶级域名市场、域名系统对IPv6的支持情况、域名服务性能及安全性等进行了统计分析,旨在为相关政府管理机构、域名注册管理机构(注册局)、域名注册服务机构(注册人)、域名注册人及从业人员,以及其他对域名行业感兴趣的社会公众提供域名行业发展的最新数据分析,推动行业发展。

域名注册网络公司有哪些_域名注册服务公司_域名注册网络公司

全球市场

1、全球新增通用顶级域名(New gTLD)数量为3126万个,占全球域名持有量的8.57%,同比增长0.81%(25​​万个),环比增长2.35%(72万个)。

2、中美两国域名数量合计约占全球一半:48.6%,中国域名数量同比、环比均有所减少。

中国市场

1.截至2023年第二季度末,中国市场域名数量为3457万个,同比下降4.05%(146万个),环比下降2.42%(86万个)。

2、中国国家和地区代码顶级域名中最大的.CN和.中国域名共计2048万个,占中国域名保有量的59.24%,同比增长13.48%(243万个),环比减少0.03%(万个)。

3.中国传统通用顶级域名(gTLD)总量为1016万个,占中国域名保有量的29.23%,同比减少236万个,环比减少30万个,减少2.85%。

4、我国新增通用顶级域名(New gTLD)数量为398万个,占我国域名总数的11.52%,同比减少153万个,环比减少55万个,减少12.22%。

国际通用顶级域名

1、截至2023年第二季度末,中网注册(IANA ID:3225)是全球拥有IDN gTLD域名数量最多的注册服务机构,拥有域名10.6万个,市场份额为25.9%。

2、全球十大通用顶级域名注册商中,中国占据9家,共占据域名市场73.8%的份额。

3、.网址是全球IDN gTLD中域名数量最多的顶级域名,现有注册域名11万个,占全球IDN gTLD域名的26.8%。

4、全球域名持有量前十大IDN通用顶级域名中,中文顶级域名占九个,分别为.网址、.在线、.公司、.商城、.手机、.牌、.网络、.中文网、.我爱你。

域名注册网络公司_域名注册网络公司有哪些_域名注册服务公司

新 gTLD

1.截至2023年第二季度末,全球新通用顶级域名(New gTLD)持有量为3126万个,占全球域名持有量的8.57%,同比增长0.81%(25​​万个),环比增长2.35%(72万个)。

2、中国和美国是New gTLD域名市场份额最高的两个国家,共拥有2129万个New gTLD域名,占全球New gTLD市场的68.3%。

DNS IPv6 支持:

1、全国支持IPv6的重点网站共有23989个,平均支持率为76.6%,较上季度下降0.1个百分点。北京、广东、浙江、湖北、陕西、重庆等地区重点网站IPv6支持率均超过78%;各地区重点网站IPv6支持率与上季度基本持平。

2、全国支持IPv6的重点行业网站共26987个,平均支持率为75.2%,较上季度下降0.2个百分点。行业企业、政府机构、医疗健康、新闻媒体等重点行业网站IPv6支持率均超过80.0%,重点行业网站IPv6支持率与上季度基本持平。

域名服务性能及安全性:

1、对全球范围内访问顶级域名解析时延的调查结果显示,New gTLD的平均解析时延最短(42毫秒),其中22%的顶级域名解析时延在20毫秒及以下,其次是gTLD(49毫秒)。

2、全球顶级域名技术应用情况调查结果显示,全球顶级域名支持率为93.85%,其中,已投入运行的gTLD和New gTLD支持率为100%。

3.全国重点网站平均安全评分为72.4,其中80分及以上网站占37.4%,较上季度下降0.6%。 上海、四川、安徽、湖南、陕西、贵州等地区重点网站平均安全评分为72.4。

平均成绩在73分以上。

4.中国行业重点网站平均安全评分为72.5,其中80分及以上网站占38.0%,较上季度下降0.6%。互联网技术行业重点网站平均安全评分相对较高(75.1)。

域名注册服务公司_域名注册网络公司有哪些_域名注册网络公司

顶级域名申请政策咨询

二维码
扫一扫在手机端查看

本文链接:https://www.by928.com/chongqing/1912.html     转载请注明出处和本文链接!请遵守 《网站协议》
我们凭借多年的网站建设经验,坚持以“帮助中小企业实现网络营销化”为宗旨,累计为4000多家客户提供品质建站服务,得到了客户的一致好评。如果您有网站建设、网站改版、域名注册、主机空间、手机网站建设、网站备案等方面的需求,请立即点击咨询我们或拨打咨询热线: 13761152229,我们会详细为你一一解答你心中的疑难。

项目经理在线

我们已经准备好了,你呢?

2020我们与您携手共赢,为您的企业形象保驾护航!

在线客服
联系方式

热线电话

13761152229

上班时间

周一到周五

公司电话

二维码
微信
线