在本课中,我们介绍域名系统 DNS。
我们先举一个例子来说明域名系统的作用。如图所示,如果互联网上的一台主机要访问某个 Web 服务器,我们只需要在用户主机上运行一个浏览器软件,在其地址栏中输入要访问的 Web 服务器的域名,按下回车键,就可以访问到外部服务器提供的内容了。这是最常用的网络应用。
接下来我们在用户主机中使用ping命令来测试用户主机与外部服务器的连通性。可以看到我们输入的是WEB服务器的域名,但是ping命令其实拼写出来的是WEB服务器的IP地址,这和我们上一节课介绍的TCP/IP体系中使用IP地址进行选址的知识是一致的。也就是说,即使不使用域名,也可以通过IP地址来寻址目标主机,只是域名比IP地址更容易让人记住。所以,对于大多数网络应用来说,我们一般都是使用域名来访问目标主机,而不是直接使用IP地址来访问。
简单来说,当我们在浏览器地址栏中输入某网站服务器的域名时,用户主机首先会在自己的DNS缓存中查找该域名对应的IP地址,如果找不到,则会向网络中的某台DNS服务器进行查询,DNS服务器中有一个域名与IP地址映射关系的数据库,当DNS服务器收到DNS查询消息号后,便在自己的数据库中进行查询,然后将查询结果发送给用户主机。
现在用户主机中的浏览器就可以通过 IP 地址访问外部服务器了。请大家想一想,互联网是否可以只使用一台 DNS 服务器,虽然理论上可行,但在实际中并不可行,因为互联网的规模很大,这样的域名服务器肯定会超负荷而无法正常工作,一旦域名服务器出现故障,整个互联网就会陷入瘫痪。
早在1983年,互联网就开始使用分层命名树作为主机名,也就是我们所说的域名,并使用了分布式域名系统。域名系统允许大多数域名在本地进行解析,只有少数解析需要在互联网上进行通信,因此系统效率很高。由于域名系统是分布式系统,即使单个域名服务器发生故障,也不会妨碍整个系统的正常运行。
接下来我们来看一下互联网域名体系采用的分层树形域名结构。域名结构由若干个组件组成,组件之间用点号隔开,代表不同级别的域名。如图所示,每级域名由英文字母和数字组成,不超过63个字符,不区分大小写字母,最左边写最低级域名,最右边写最高级顶级域名。完整域名不超过255个字符。域名体系没有规定一个域名必须包含多少个下级域名,也没有规定每级域名代表什么。各级域名特别是上级域名管理机构都进行管理,最高顶级域名由互联网名称与数字地址分配机构管理。
这是我们学校网络信息中心的域名。
CN为顶级域名,代表中国;EDU为该域名下注册的二级域名,代表教育机构;HNUST为EDU下注册的三级域名,代表湖南科技大学;NSC为我校管理的四级域名,代表网络信息中心。
顶级域名分为以下三类:
每个国家的顶级域名下注册的二级域名由该国自行决定,例如日本的顶级域名为JP,其将企业教育及企业机构的二级域名设定为AC、CO,而非EDU、COM。
我国将二级域名分为以下两类:
接下来我们用一个例子来说明一下互联网的域名空间。它其实是一棵倒着长出来的树,树根在最顶端,但是没有对应的域名,树根下面一层的节点就是顶级域名。顶级域名又可以分为二级域名,比如这是代表某公司的顶级域名com,它下面还有CCTV、IBM、TI等二级域名,分别代表中央电视台、IBM、TI。
这是在代表中国的顶级域名CN下划分的二级域名。图中所示的域名代表上海和北京的教育机构和政府部门。二级域名又细分为三级域名。例如这是在代表中央电视台的二级域名CCTV下划分的三级域名MAIL,代表邮件系统。这是在代表我国教育机构的二级域名EDU下划分的三级域名。图中所示的域名代表清华大学、湖南科技大学、复旦大学、北京大学。
三级域名又分为四级域名,例如这是湖南科技大学的三级域名,湖南科技大学下属的一些四级域名分别代表湖南科技大学网络信息中心、图书馆、邮件系统、教务处等。上述分级管理的命名方式,便于维护域名的唯一性,也便于设计高效的域名查询机制。需要注意的是,域名只是逻辑上的概念,并不代表计算机的物理位置。

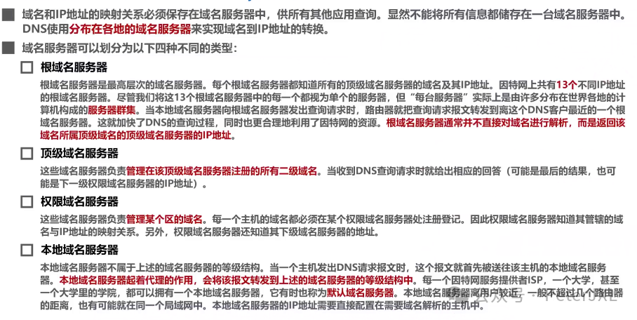
域名与 IP 地址的映射关系必须保存在域名服务器中,以供其他所有应用程序查询。显然,所有信息不可能都保存在一台域名服务器中。DNS 利用分布在各地的域名服务器来实现域名到 IP 地址的转换。域名服务器可分为以下 4 种不同的类型:
一种是根域名服务器,域名服务器是最高级别的域名服务器。每个根域名服务器都知道所有顶级域名服务器的域名和 IP 地址。互联网上共有 13 台 IP 地址不同的根域名服务器。虽然我们将这 13 台根域名服务器视为一台单独的服务器,但实际上每台服务器都是由分布在全球的许多台计算机组成的服务器集群。
当本地域名服务器向根域名服务器发送查询请求时,路由器会将该查询请求报文转发给距离DNS客户端最近的根域名服务器,这样加快了DNS查询过程,更加合理的利用互联网资源。
根域名服务器通常并不直接解析域名,而是返回该域名所属的顶级域名服务器的IP地址。
另一类是顶级域名服务器,负责管理所有在该顶级域名服务器上注册的二级域名,当接收到DNS查询请求时,会给出相应的答案,这个答案可能是最终结果,也可能是下一级权威域名服务器的IP地址。
还有一种是权威域名服务器,负责管理某个区域的域名。每台主机的域名都要在权威域名服务器上注册,因此权威域名服务器知道其管辖的域名与 IP 地址的映射关系。另外,权威域名服务器还知道其下属域名服务器的地址。
最后一类是本地域名服务器。本地域名服务器不属于上述域名服务器的层次结构。当主机发送DNS请求报文时,该报文首先被发送到该主机的本地域名服务器。本地域名服务器起着代理的作用,将报文转发到上述域名服务器的层次结构中。每一个互联网服务供应商、一所大学,甚至是大学里的学院都可以有一个本地域名服务器,有时也被称为默认域名服务器。本地域名服务器距离用户很近,一般不超过几个路由器的距离,也可能在同一个局域网内。本地域名服务器的IP地址需要在需要域名解析的主机中直接配置。

接下来我们来介绍一下域名解析的过程,域名解析过程包括以下两种查询方式:一是递归查询,二是迭代查询。
我们先来看一下递归查询,假设图中的主机想知道域名Y.ABC.COM的IP地址,该主机首先在其本地域名服务器上进行递归查询。
本地域名服务器在收到递归查询委托后,同样采用递归查询方式向根域名服务器进行查询;根域名服务器在收到递归查询委托后,同样采用常规查询方式向顶级域名服务器进行查询;顶级域名服务器在收到递归查询委托后,同样采用递归查询方式向某一权威域名服务器进行查询。当查询到域名对应的IP地址后,查询结果会在先前委托的域名服务器之间进行传递,最终传回用户主机。
我们来看迭代查询,主机首先向本地域名服务器进行递归查询,本地域名服务器采用的是迭代查询,它先向一个根域名服务器进行查询,根域名服务器告诉本地域名服务器下次要查询的顶级域名服务器的IP地址,本地域名服务器向顶级域名服务器进行迭代查询,顶级域名服务器告诉本地域名服务器下次要查询的权威域名服务器的IP地址,本地域名服务器向权威域名服务器进行迭代查询,权威域名服务器告诉本地域名服务器查询到的域名的IP地址,本地域名服务器最后将查询结果告诉主机。
由于递归查询对被查询的域名服务器的负担过大,因此通常采用如下模式:从请求主机到本地域名服务器的查询采用递归查询方式,其余查询均为迭代查询。
为了提高DNS的查询效率,减轻根域名服务器的负担,减少互联网上的DNS查询报文数量,域名服务器普遍采用了高速缓存。缓存用于保存最近查询过的域名,以及获取该域名映射信息的地点记录。如图所示,假设用户不久前查询过域名Y.ABC.COM的IP地址,则本地域名服务器的缓存中应该保存着该域名对应的IP地址。当主机向本地域名服务器递归查询该域名时,本地域名服务器不需要再迭代查询到根域名服务器,而是直接告诉用户主机缓存中保存的最后一次查询结果,也就是该域名的IP地址。
需要注意的是,由于域名和IP地址之间的映射关系并不是永久的,为了保持缓存中的内容正确,域名服务器会为每一项设置一个定时器,删除超过合理时间的项,比如每项只存储两天。
不仅本地域名服务器需要高速缓存,用户主机也需要高速缓存,许多用户主机在启动时,会从本地域名服务器下载整个域名和IP地址的数据库,并对其最近使用的域名维护一个高速缓存,只有当缓存中没有找到该域名时,才向域名服务器查询。
同样地,主机也需要维护缓存中内容的正确性。
最后我们来做两道相关的练习,这是2010年全国硕士研究生入学考试计算机网络部分第40题,答案是A选项。
我们来分析一下这道题的内容,也就是我们刚刚介绍的递归查询的域名解析过程。这是主机向其本地域名服务器发出的 DNS 查询。由于题干给出本地域名服务器没有缓存,所以本地域名服务器在接收到主机委托查询后,会向根域名服务器发出 DNS 查询。
我们来看2016年第40题,答案为C选项。假设主机H4的DNS缓存中有该域名的DNS信息,则它不需要向任何域名服务器进行查询。这样,H4就不需要向图中默认域名服务器发出DNS查询,而该域名服务器也不需要发出DNS查询。该题给出了域名解析的迭代查询方法。最坏情况下,途中的本地域名服务器需要依次向以下几个域名服务器发出总共4个DNS查询:根域名服务器、顶级域名服务器.COM、权威域名服务器XYZ.COM、权威域名服务器ABC.XYZ.COM。
这节课就到此结束了,我们把这节课的内容总结如下,需要注意的是,DNS报文是经过传输层的UDP协议封装的,传输层端口号是53,至于DNS报文的格式我就不多说了。
另外DNS污染等安全问题不在本系列课程的教学范围之内,有兴趣的同学可以自行查阅相关资料。
扫一扫在手机端查看
- 上一篇:域名查询注册官网_专访标易先生<span style="letter-spacing:normal">——</span>为防域名仲裁,商标注册是否有必要?
- 下一篇:域名查询注册商_Google正式开放.app域名注册,快去抢注你喜欢的域名吧 | 资讯
我们凭借多年的网站建设经验,坚持以“帮助中小企业实现网络营销化”为宗旨,累计为4000多家客户提供品质建站服务,得到了客户的一致好评。如果您有网站建设、网站改版、域名注册、主机空间、手机网站建设、网站备案等方面的需求,请立即点击咨询我们或拨打咨询热线: 13761152229,我们会详细为你一一解答你心中的疑难。


客服1