
小度从产品定义与权益、注册、开发、审核机制、数据监控、商业上线等方面整理了百度智能小程序的常见问题,一起回顾一下吧!
产品定义及权利问答
问:什么是百度智能小程序?
答:百度智能小程序是一个开放的生态系统,智能连接人与信息、人与服务、人与万物。 依托以百度App为代表的全球流量,并由百度AI赋能,无需下载即可精准连接用户。 只需安装即可享受智能、先进的使用体验。
问:百度智能小程序的接入流程是怎样的?
A:注册认证→创建智能小程序→开发智能小程序→审核发布
Q:百度智能小程序除了在百度App中运行外,还可以在哪些应用中运行?
答:百度智能小程序是业界第一个完全开放的小程序生态系统。 可同时在多个终端上开发,并运行在除百度App外的其他百度App及合作伙伴App中,如:贴吧、地图、百度、百度手机助手、wifi万能钥匙等,并持续添加更多会员。
Q:百度智能小程序有哪些流量支持入口?
A:1.搜索入口:精准搜索直达、搜索结果页卡、语音直达、自然搜索。


2.信息流入口:信息流分发、文章挂载


3、固定入口:百度App首页-下拉二楼(包括最近使用/大家都用过)、百度App个人中心-智能小程序(注:只要是用户打开过或使用过的小程序可以在固定入口处找到)

4、私域操作入口:推送重访入口、服务消息重访入口

问:百度智能小程序的流量全景是怎样的?
A:百度小程序流量全景=百度App系统流量+开源合作伙伴流量

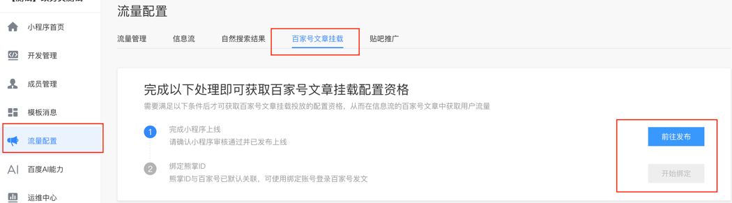
Q:如何挂载百家号文章智能小程序?
A:进入小程序开发者后台-流量配置-选择“百家号文章挂载”,按照流程指南的要求绑定熊照账号并提交材料等,实现百家号文章挂载智能小程序。
1.绑定熊掌号码

2. 材料提交

3.进入百家号后台(文章发布页面),编辑文章并选择需要挂载的小程序。

4.预览、修改、发布

5. 页面描述和卡片封面样本参考

Q:登录百度智能小程序时如何申请获取用户手机号码的权限?
A:审核后,您可以通过以下操作获取用户的手机号码权限:
1、在页面左侧导航栏中,点击“设置-开发设置”;
2、下拉页面,看到“申请获取用户手机号码”,点击“申请激活”;
3. 在弹出的页面中填写以下信息,然后单击“提交”。
注:需具备等级保护资质(安全级别必须在二级以上含二级)或第三方网站的安全评估报告。 需原件或复印件加盖公章。 如果您从事医疗或金融行业,目前不支持申请。

Q:智能小程序分享到社交圈后,用户手机是否需要安装手机APP?
答:【ios系统】
分享到社交圈后,iOS手机首先会重定向到App Store,然后检测用户是否安装了手机应用:
1.如果您已安装手机App:直接打开手机App,进入小程序;
2. 如果未安装手机应用:您需要先安装手机应用,然后打开手机应用才能进入小程序。
【安卓系统】
分享到社交圈后,手机会检测用户是否安装了手机应用:
1、如果已安装手机App:会引导您打开浏览器,然后打开手机进入小程序;
2. 如果未安装手机App:您需要先安装手机App,然后打开手机App进入小程序。
Q:小程序需要优化才能稳定排名吗?
A:小程序的自然搜索结果会继承原有H5的权重。
Q:小程序的搜索关键词需要精准匹配才能被搜索到吗?
A:目前需要精确匹配,且必须包含“小程序”二字。
问:访问自然搜索结果之前必须提前完成哪些操作? 开发者在放置自然搜索结果时需要提供哪些信息?
A:
1、小程序需要有经过审核且上线的服务包。
2、开发者完成业务域名配置。
3、开发者完成小程序的代理域名配置。
4、小程序需要绑定熊照ID。
小程序注册Q&A
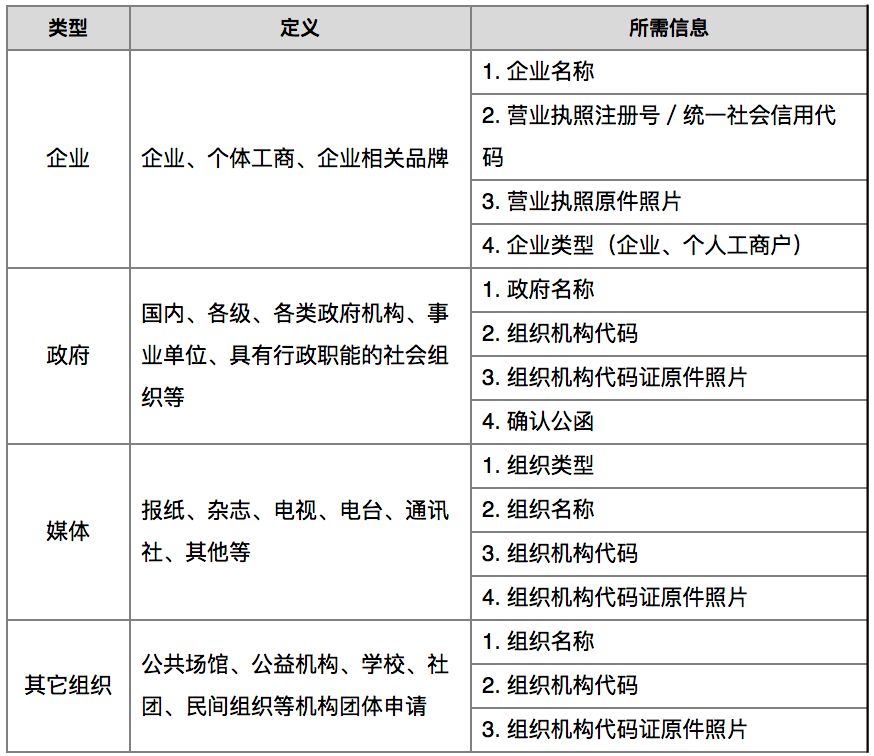
问:百度智能小程序支持哪些类型的科目注册?
答:四类主体:媒体、企业、政府、其他组织。 不支持个人开发者。
问:注册百度智能小程序时,需要注册哪些主体信息?
A:不同类型开发者所需的注册信息:包括主体信息和超级管理员信息。 主题信息内容如下; 超级管理员信息登记超级管理员的身份证姓名、身份证号码并验证手机号码。 主题信息和超级管理员信息提交后不可更改。 主题信息审核不通过的,仅支持5次。

问:智能小程序禁止的行业有哪些?
答:暂时禁止的行业类别如下表所示。 具体可开发的品类请参考小程序官网注册时可选择的品类。

Q:一个账号可以创建多少个小程序?
A:您最多可以创建20个百度智能小程序。
Q:智能小程序项目团队成员如何设置,人数要求是多少?
A:登录智能小程序平台,进入平台首页-会员管理,添加智能小程序项目成员并配置成员权限。 智能小程序只能添加一名管理员。 小程序处于不同状态,可绑定的项目成员数量不同。 具体内容如下:

Q:公开认证步骤中,支付账号需要与小程序主账号一致吗?
答:需要一致,必须是具有主体资格的法人,银行账户必须是对公账户。
问:百度智能小程序可以注册港澳台身份证和手机号码吗?
A:暂时不支持港澳台身份证和手机号码。
Q:注册智能小程序后,后续可以修改哪些信息?
A:
1、服务范围可变更
一个月内可以申请3次修改。
进入“平台首页-设置-基础设置-服务范围-修改”。
2.小程序名称可修改
小程序发布前可修改5次; 发布后一年内可修改5次。
进入“平台首页-设置-基础设置-小程序名称-修改”。
3.小程序头像可修改
每月可申请修改5次。
进入“平台首页-设置-基础设置-小程序头像-修改”。
4.小程序简介可修改
一个月内可以申请修改5次。
进入“平台首页-设置-基础设置-小程序介绍-修改”。
问:小程序预认证费用为300元。 是每年收费还是最终收费?
A:单次收费,可免优惠券。
小程序开发问答
问:百度智能小程序的开发流程是怎样的?
A:小程序注册审核→程序开发→代码审核发布。
问:如何实现百度智能小程序上线?
A:
【方式一】如果客户有技术开发团队,可以自行开发并上线。
【方式二】如果客户已有微信小程序,则支持搬迁工具迁移,但需要一定的开发工作。
开发者工具-菜单栏工具→NPM方法(推荐):
(注:目前迁移工具仅支持一项迁移;部分组件不支持迁移。登录、支付、自定义组件、wxs无法迁移,但其他内容可以迁移)
【方式三】找第三方TP服务商开发上线。
问:客户开发小程序并上线需要多长时间?
A:小程序从开发到上线的整个周期无法预估。 开发周期取决于小程序的内容结构、功能需求、技术开发能力等因素。 (据了解有小程序最快2小时就可以开发出来)
问:百度智能小程序的制作成本是多少?
A:
1.目前小程序注册免费。
2、有独立开发能力的广告主免费。
3、没有开发能力的广告主可以引入第三方TP服务商(需收费):
一是定制开发:开发成本主要取决于小程序的复杂程度;
一是模板应用:比定制开发优惠很多。 主要看TP服务商的收费情况。
问:百度智能小程序支持支付功能吗?
答:支持支付功能。 目前支持百度收银和直接支付功能。
1、直连支付:开发者可以在百度小程序中复用原有业务的微信/支付宝商户账号,资金流转不经过百度。 直连方案相当于开发者在“外部浏览器”上完成支付。
2、百度收银支付:在百信银行开立账户,无论您使用微信、支付宝、百度钱包,钱都会自动从账户转入开发者填写的结算账户。
3、两种支付方式的区别:百度结账将提供多种主流营销方式,可以零开发实施红包、即时折扣、优惠券等主流营销活动。 参与百度App平台营销活动并获得平台使用权。 交通支持; 直接付款的开发商不能参与。
问:接入百度智能小程序客服组件有哪些注意事项?
A:
1、目前开发者只能使用百度提供的第三方咨询组件或者自行开发的咨询组件。 第三方组件必须通过JS SDK嵌入接入,并按照流程应用。 自行开发的小程序不需要这一步;
2、第三方组件:目前支持的组件有商务通、快商通、商桥2016版、美洽、乐语、53快付、易聊通、10001东大政保
3、沟通渠道:C端用户只有通过手机登录才能使用客服功能,非手机用户无法使用;
4.消息类型:文字、表情、图片(相机照片或相册选择);
5、消息操作:不允许客服主动发送消息。 C端用户上传一条消息后,允许客服在30分钟内发送6条消息。
6.消息显示:目前,百度智能小程序消息通知无法在通知栏上显示。 显示路径为:百度APP“消息中心”内“小程序客服消息”聚合卡片中。
7、收费情况:第三方咨询组件的收费情况取决于开发商选择的第三方系统。
8、目前,百度智能小程序客服消息功能仅限邀请使用。 完成各种账户绑定后,您需要发送申请邮件至,
申请之前,必须先提交小程序。 电子邮件格式如下:
邮件标题:【小程序名称】申请激活客服能力
电子邮件内容:
小程序开发者帐号(百度帐号):*****
熊照账号:************
百度推广账号(BCP账号):************
小程序APPid:************
小程序名称:************
小程序头像(建议尺寸144*144):
预计访问时间:
当前使用的 IM 类型(制造商): *****
当前使用的即时通讯帐户: *****
当前使用的IM ID:****
当前使用IM账号的开发者后台界面截图: 为了顺利激活,请务必提供下方完整截图。

☆☆☆微信后台回复小程序客服组件,下载小程序客服组件介绍pdf。
Q:如何获取小程序的App ID?
A:登录百度智能小程序开发者后台,打开“智能小程序平台首页”-“设置”-“开发设置”,获取App ID(智能小程序ID)、(智能小程序密钥) )。
Q:小程序的服务器如何配置?
A:在百度智能小程序开发者后台“开发设置页面”查看App ID和App,并配置服务器域名。 一个月内可以申请5次修改。
Q:智能小程序的开发和上线有哪些注意事项?
A:

问:小程序可以插入外部链接吗?
答:没有。
审核机制问答
问:我的小程序名称被占用,如何申诉?申诉渠道有哪些?
答:发送电子邮件至 并提供以下资格进行申诉。
1、商标注册证;
2、组织主体证明文件(企业营业执照/组织机构代码证/事业单位法人证书/社会团体法人登记证书/民办非企业单位登记证书等);
3、居民身份证;
4、其他证明;
问:和解审核、主体资格审核、小程序版本发布审核的审核周期是怎样的?
A:
1、结算审核:填写申请信息后,等待审核结果(24小时内)
审核未通过(暂时不符合申请条件,无法再次提交,可等待正式开放后报名。)
审批:提交学科、行业相关资质等,创建并发布智能小程序。
2、主体资格审核:约2个工作日
3、版本发布审核:5个工作日左右
注:每个百度智能小程序账号有5次提交审核机会。 5次审核后仍审核不通过的,不再重新提交。
问:为什么我填写的申请多次被拒绝? 可以修改多少次?
答:由于您填写的信息或填写内容的完整性无法满足工作人员对您接入小程序的判断,请完善内容后重新提交。 另请注意界面上的拒绝原因并进行相应修改。 提交尝试后,当前开发者可以提供3次提交机会。 3次拒绝后,访问将被拒绝。
问:真品认证的目的是什么? 需要做什么?
A:
1、真实性认证主要用于验证开发者的真实性。 百度通过百度支付向开发者公众账号转账,以验证其真实身份。
2、真伪验证流程包括真伪验证和验证费用收取两个步骤。 目前政策支持智能小程序开发者,因此可以免收验证费。 “公开验证”成功后即可点击“小程序”。 “优惠渠道”就是全部。
数据监控问答
Q:百度智能小程序官方统计可以区分自然流量和商业流量吗?
答: 可以区分的。 小程序开发者后台提供流量来源分析。 来源分析中的商业广告属于商业流量,会区别于搜索、信息流、特色产品。
问:百度智能小程序商务可以监控哪些配送数据? 与H5营销页面监控方式相比有何不同?
A:渠道源数据、基础PV/UV数据、转化数据、可追溯的业务推广计划数据。

商业发布问答
Q:百度智能小程序接入商用的流程是怎样的?
A:
Step1:申请入驻→客户认证→客户开发→小程序上线;
Step2:小程序链接及素材准备→商业上线→上线优化。
如下所示:
问:百度智能小程序的商业价值是什么?
A:
1、流量增长:搜索库存增长和信息流增量扩张双引擎助力流量增长。
2、转化提升:全新的用户体验、智能AI组件赋能、丰富的流量场景促进转化率提升。
3、运营复购:与用户互动能力提升,私域运营能力打造变现闭环,促进用户复购。
4、ROI变为:用户生命周期价值=流量×转化效率×用户生命周期运营复购×客单价×利润率。
Q:小程序商用还需要注意哪些问题?
A:
数据监控:考虑到商业投资的数据监控需求,建议在开发阶段就确定监控工具和埋点技术方案,并埋点时间点,以便小程序上线后可以直接用于商业上线已推出。
落地页形式:小程序作为商业上线时的落地页形式。 建议开发阶段根据上线需求制作多个对应的小程序页面,并嵌入到小程序中,以便小程序上线后可以直接用于业务。 递送。
问:如果广告主在电商平台上有店铺落地页,广告主可以使用电商小程序作为促销落地页吗?
答:是可以实现的。 广告主需要与电商主机进行协商。 就像APP激活一样,只要电商主机能提供授权邮箱和第三方,就可以激活正常发货。
问:如果客户端小程序名称发生变化,是否会影响当前正在搜索的小程序链接? (链接不变,仅名称更改)?
答:没有影响。
Q:同一个推广账号下可以发布多个小程序链接吗?
答:是的。
Q:客户填写小程序网址后,如何验证是否可以正常跳转? 有没有现场测试之类的方法?
A:小程序的商用其实只是登陆页的替换。 只要确保小程序链接正常即可。
丰巢:目前还没有手机扫码预览功能。 您可以从丰巢创意填写的小程序链接生成二维码(建议使用此网址从链接生成二维码),然后在手机上使用百度扫码进行验证。
信息流:您可以使用创意实时预览功能,用手机上的百度扫描二维码进行验证。 您还可以链接小程序生成二维码,然后用手机上的百度扫码进行验证。
Q:对于具体的投放设置您有什么建议吗?
A:
1、如果您想投放小程序信息流或者闪投信息流,建议在单位设置中投放流量时只选择“百度信息流”。 对于其他定位设置,您可以应用历史投放结果更好的设置; 或者使用计划级别来放置小程序。 程序和信息流 oCPC 推出小程序。
2、搜索或搜索闪送的投放设置可以直接参考H5的投放设置。 在创意级别和关键词级别添加小程序URL; 创造性地选择小程序支持的风格进行投放。
Q:如果在商业配送时,在配送账号的所有入口都添加小程序网址,账号中的小程序消费比例是否可以达到100%,从而全面取代H5?
A:小程序在搜索上的消费比例不可能达到100%。 打开落地页的优先级为(App唤醒)>小程序>H5。 百度智能小程序只能在App内打开。 当wap端无法启动小程序、少数低版本手机应用(10.10以下)无法启动小程序、或当前不支持小程序的创意风格时,点击广告。 登陆页面打开后,您将到达H5页面。
在信息流(非闪投)中,通过将小程序放在全账号的计划层面或者将小程序放在单位层面oCPC,小程序的消费比例可以达到100%。
Q:是否可以只启动小程序而不同时启动H5?
A:信息流投放中,选择百度小程序或单元级投放oCPC投放作为方案级推广对象,只能投放小程序。
Q:一线客服可以在CRM系统中看到小程序的上线数据吗?
A:可以通过KACRM查看KA,需要申请小程序数据查看权限; 分行客服可以通过iCRM系统查看。 具体路径:指标分析页面->核心指标报告,可以选择小程序相关指标,也可以在数据下载页面选择小程序相关指标。
★★★ 后台回复百度小程序产品手册,下载最新版百度小程序产品介绍pdf。
对过去的精彩回顾


扫一扫在手机端查看
我们凭借多年的网站建设经验,坚持以“帮助中小企业实现网络营销化”为宗旨,累计为4000多家客户提供品质建站服务,得到了客户的一致好评。如果您有网站建设、网站改版、域名注册、主机空间、手机网站建设、网站备案等方面的需求,请立即点击咨询我们或拨打咨询热线: 13761152229,我们会详细为你一一解答你心中的疑难。


客服1