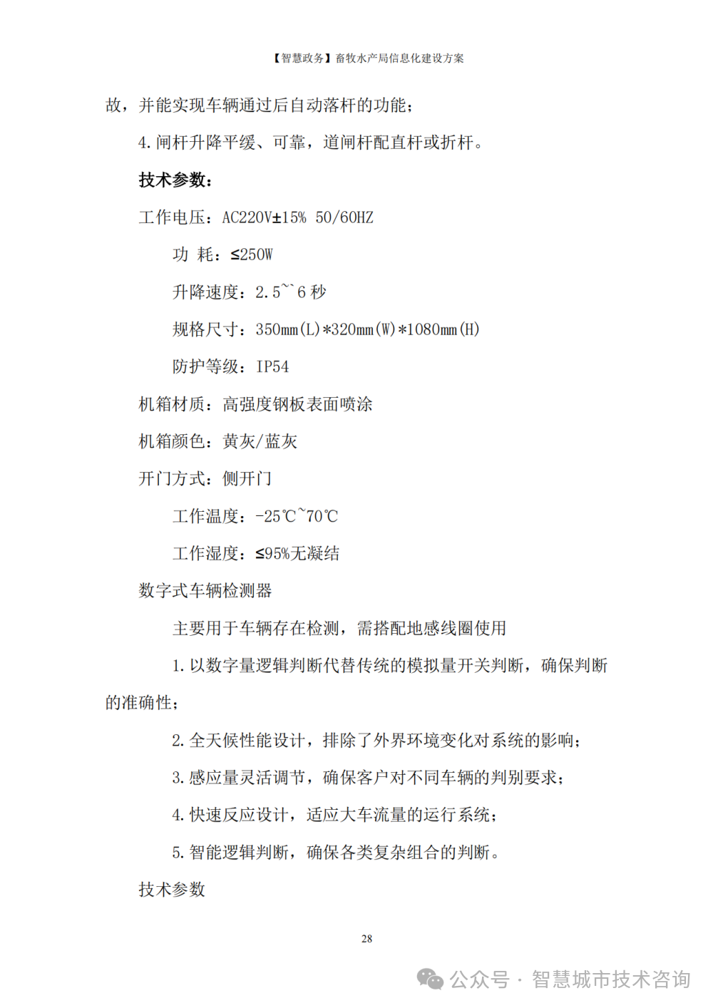
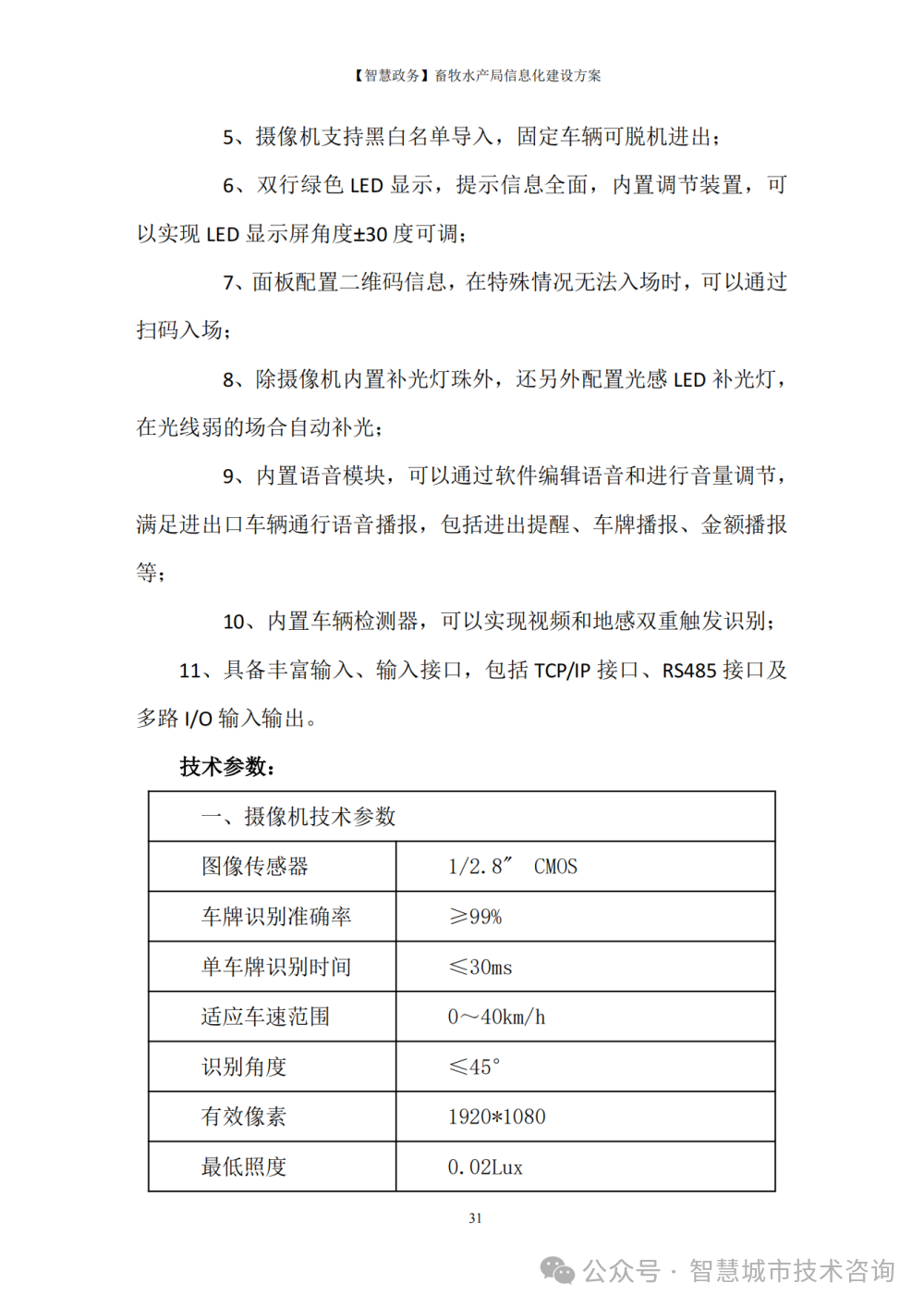
需求分析
XXXX市XX单位新楼信息中心将承载XXXX市委、市XX单位及各委局的多项重点应用,如信用网、内外网域名服务器、市政府办公室内部公文系统、党政机关网站、网络监控平台、经信局网站、钢铁指挥部网站、重点项目电子督办系统、邮件系统、上网行为监控系统、原热线网站、人大提案系统、市委、市XX单位门口安防监控系统等。由于XXXX电子政务建设运行采用集中管理模式,即各部门的政务应用系统都部署在信息中心机房,因此各部门的政务应用系统已积累了上百个,且目前存在以下主要问题:
信息化建设分散、重复
XXXX市XX单位各部门信息化建设以独立建设为主,各部门根据自身需求建设各自的数据中心。每个数据中心需要根据不同的业务和应用分别采购计算、存储和网络资源,以及各类软件。每个业务和应用都部署在一定的物理资源上,每个业务都是一个信息孤岛。这个孤岛需要单独的安全防护机制和软件支撑,以及配套的管理支持。
从信息资源需求和配置来看,XXXX政府各部门目前拥有很多个独立的小型机房(数据中心),每个小型机房内都拥有很多不同甚至独立的业务系统,这些系统中的数据以数据集群的形式存在,需要独立的运行、维护和保护,这就形成了政府部门、数据中心、业务系统、数据的分散模式。
这种情况在政府办公和信息安全方面存在着严重的缺陷:
· 分散重复建设,数据中心利用率低;
·作为数据中心的核心数据,却散落在各个业务系统中,彼此之间缺乏足够的共享机制,无法提供基本的利用条件,社会最重要的财富却散落在各处,无法反哺给公民;
而对于政府部门而言,电子政务系统的服务对象是从政府到公民的所有社会建设者,对系统稳定性的要求非常高,这与多数政府部门信息管理人员配置薄弱形成了明显的矛盾。
你所在单位的政务信息化要想取得进一步的发展和突破,以上三个方面的不足就是必须要克服的障碍。
信息化水平参差不齐
除了上述传统信息化建设带来的不足之外,由于各个部门对信息化的需求不同、侧重点不同、投入的精力不同,导致不同部门信息化水平发展不均衡。
管理协调体系有待完善
如何才能真正实现政府部门间的数据整合共享,形成一体化数据中心?如何将本单位的数据与社会的数据联结起来,形成XXXX地区统一的数据中心,形成全社会的信息化、网络化、自动化,实现电子政务发展的最终理想阶段?
目前,XXXX尚未建立完善的信息化建设管理协调机制,信息管理部门难以推动跨部门的系统建设,这也是造成当前政府信息化建设分散、发展不平衡状况的原因。
工业化和信息化融合程度不高
XXXX政务信息化与工业化融合水平不高。信息化与工业化融合是信息化与工业化的高水平深度结合,意味着以信息化带动工业化、以工业化促进信息化,走新型工业化道路。信息化与工业化融合的核心是信息化支撑,追求可持续发展模式。
机房资源不足
由于全市网上办事大厅、医疗卫生系统、办公OA等直接面向社会、法人和公众提供服务,XXXX市XX单位信息中心目前环境条件不能胜任任务。信息中心机房基础供电仅为单台UPS电源,冷却无法满足设备高密度,最多只能提供99.9%的资源可用性。加之资源部署方式为单中心,无法满足数据灾备等可靠性要求。
限于篇幅,以下为《【智慧政务】畜牧渔业局信息化总体建设方案》部分内容,可扫描文末二维码下载。
智慧
文本






















知识;分发专业可信的行业知识,让认知协作更快更好。智慧城市技术咨询知识星球社区平台提供精彩的主题报告、行业解决方案等资料供参考。如需下载资料,可扫描下方二维码注册智慧城市技术咨询知识星球社区平台,注册后即可登录平台下载所需资料。
过去的一些热门文章
扫一扫在手机端查看
我们凭借多年的网站建设经验,坚持以“帮助中小企业实现网络营销化”为宗旨,累计为4000多家客户提供品质建站服务,得到了客户的一致好评。如果您有网站建设、网站改版、域名注册、主机空间、手机网站建设、网站备案等方面的需求,请立即点击咨询我们或拨打咨询热线: 13761152229,我们会详细为你一一解答你心中的疑难。


客服1