开源情报步骤
1. 从您所知道的开始(电子邮件、用户名等)
2. 定义需求(你想要实现的目标)
3. 收集数据
4. 分析收集到的数据
5. 根据需要使用新收集的数据进行分类
6. 检验你的假设
7. 生成报告
1.人员信息查询流程

1. 政府资源
您可以在许多网站上找到有关个人或组织的信息,并且披露程度可能因国家/地区而异。请记住,这些资源存在并且需要使用,因为它们并不难找到,特别是使用下面描述的高级搜索查询。
2.呆子
2002 年, Long 开始收集可能发现易受攻击的系统或敏感信息泄露的搜索查询。他给他们贴上了呆子的标签。由于本文涉及合法获取的信息,因此我们不会展示如何获得未经授权的访问,但是,您可以探索使用数千种不同的查询。下面的查询可以返回通过简单搜索很难找到的信息。
如果您 100% 确定拼写,请在单引号内使用单引号,因为默认情况下将尝试根据大众意愿来塑造关键字。
顺便说一句,有趣的是,使用正确的 Dork,您可以看到私人帐户的评论和点赞。
使用百度、必应和其他搜索引擎上的高级搜索查询来执行搜索。其他搜索引擎可能会为您提供不可用的结果。
3.人物搜索网站
有些网站专门从事人员搜索,可以提供真实姓名、用户名、电子邮件或电话号码。
你喜欢清理搜索网站的痕迹吗?但是,当您将自己从列表中删除时,会出现一个新的搜索服务及其记录。原因是同一数据集由不同的服务和用途组成。一些公司拥有这些数据集,即使有人在其网站之一上删除了这些数据集,旧数据也会再次填充到新域中,因此之前删除的个人资料会再次出现在搜索中。因此,如果您想做好清理工作,您只需等待新数据库出现即可。查找选择退出的人员的一种方法是使用人员搜索服务,查找独特的段落,对其进行引用搜索并查找该公司拥有的所有域名。您的目标从站点 A 删除的信息现在可能位于站点 B 上。
2、用户名查询流程
首先,我们必须找到一个用户名。通常,它是名字加姓氏的组合,或者从该人使用或拥有的网站的电子邮件、域名中获取。从您拥有的数据开始,然后对您需要的数据进行反向查找。显然,最简单的方法是搜索迄今为止您知道的所有相关数据,并尝试找到包含该用户名的任何页面。或者,您可以使用进行反向用户名搜索的特殊站点,例如 、 或 。
1.呆子
搜索用户名时,与实名搜索时出现的用户名相同。此外,URL 搜索可能会给您带来良好的结果,因为 URL 通常包含用户名。
根据您的搜索的复杂性以及您使用以前的方法的成功程度,您可能需要生成一个单词列表。当您需要很多选项时这非常有用,因为您不确切知道用户名应该是什么,但需要猜测很多。您可以使用脚本生成以下单词列表:

2.用户名搜索
有许多网站使用用户名搜索,以下是最好的网站之一:and。通常,一项服务会找到另一项服务无法找到的帐户,因此最好同时使用这两个站点。除了在线服务之外,您还可以使用(),它包含在更高级的工具中:和Recon-ng。但是,您可以将其用作运行脚本的独立检查器。

使用用户名“ ”搜索了 152 个网站
搜索时,您可能会得到不正确的结果,因为其他人可以使用相同的用户名,因此请为此做好准备。
注意:当您的 ISP 阻止某些网站时,运行以及任何本地安装的工具都可能会出现问题。在这种情况下,通过代理或VPN就可以解决问题。此外,为了避免暴露,您仍然应该使用匿名浏览器。
3. 邮箱地址查询流程
1.呆子
2. 电子邮件工具
(.io) - 快速扫描域名中的电子邮件地址,揭示常见模式。
电子邮件排列器 (//email-) - 生成最多三个域的排列,其中目标可能具有电子邮件地址。支持多个变量输入以生成自定义结果。
校对 (.io) - 允许批量电子邮件验证,当您使用对齐工具生成电子邮件列表并希望一次检查所有电子邮件时,此功能非常有用。
(/-email) - 无需注册即可免费验证单个电子邮件地址。要使用批量验证,您必须注册。
3.浏览器插件
()
- 揭示有关人物的更多信息。它使用先进的引擎根据姓名、公司和其他社交数据预测给定人员最有可能的电子邮件组合。然后验证生成的电子邮件以确保其正确且可送达。
OSINT 浏览器扩展 () - 包含许多有用的链接,包括用于电子邮件搜索和验证的链接。与 和 兼容。
()
- 直接在 Gmail 中显示连接的帐户和丰富的个人资料数据的插件。
4.数据库损坏
数据泄露已成为一个大问题,而且最近我们看到越来越多的此类问题。安全研究人员 Troy Hunt 收集了已发布的数据,删除了密码,为涉及的漏洞分配了电子邮件,并将其上传到 .虽然违规行为本身可能并不那么重要,但重要的是通过电子邮件,您可以获得该人使用过或至少使用过的服务列表。
另一种选择是使用 .对于免费帐户,它的工作方式与 Troy Hunt 的网站类似,但对于有效订阅,它将以明文或密码哈希显示密码。从 OSINT 的角度来看,我们需要搜索它是否在其他网站上使用过——这是了解此人使用或至少使用过哪些服务的另一种方式。按密码或其哈希搜索不仅会显示使用该网站的邮箱,还会显示与该网站关联的电子邮件地址。因此,我们可以获得目标原本无法获得的电子邮件。需要注意的是,如果密码不唯一,我们可能会收到错误消息,其他使用该密码的人也会收到错误消息。
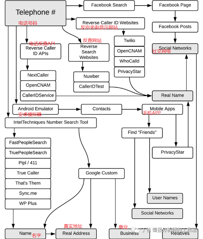
4.电话号码查询流程

有时,人们会将电话号码和电子邮件链接到他们的个人资料,因此在搜索中输入该电话号码可能会显示个人资料。另一种选择是查找用户提供的电话号码的数据库,例如。该数据库不仅限于美国,还可以查看欧洲的数据。此外,对于那些想要类似功能但只在手机上拥有它的人来说,有几个应用程序: 、 和 。有许多反向电话查找服务,而且它们通常针对特定国家/地区,因此请找到一种适合您需求的服务。
1.
是仅使用免费资源扫描电话号码的最先进的工具之一。其目的是首先以非常高的准确性收集任何国际电话号码的基本信息,例如国家、地区、运营商和线路类型。然后尝试识别 VoIP 提供商或在搜索引擎上搜索足迹以尝试识别所有者。
特征:
好的,您可以看到扫描了多少资源。绝对比手动搜索快。
2. 模拟器
许多应用程序可以在模拟器上正常运行,但有些应用程序可能无法按预期运行。例如,经过测试,Viber的VoIP电话号码就存在问题。然而,在模拟器上运行应用程序有很多优点:您不必担心在手机上安装有问题的应用程序,因此您的真实帐户或电话号码将是安全的,并且 GPS 坐标可以轻松欺骗。
将号码保存在您的手机中并查看 Viber 或您的联系人列表。这些服务允许添加所有者的照片、传记和姓名,并且只需知道电话号码即可提取此信息。
() - 主要为游戏玩家设计,但也可以运行其他应用程序。适用于Mac和Linux,无需设置虚拟机,因此安装更容易。
(/fun-zone) - 被开发人员广泛使用,但也有供个人使用的免费版本。在 Mac 和 Linux 上运行,有多种虚拟设备可供选择。使用以下指南设置模拟器。
(/) — 仅适用于并利用系统中的设备驱动程序来实现接近本机的性能。它安装快速且简单。然而,虽然上述模拟器可以免费安装,但需要花费 10 美元。
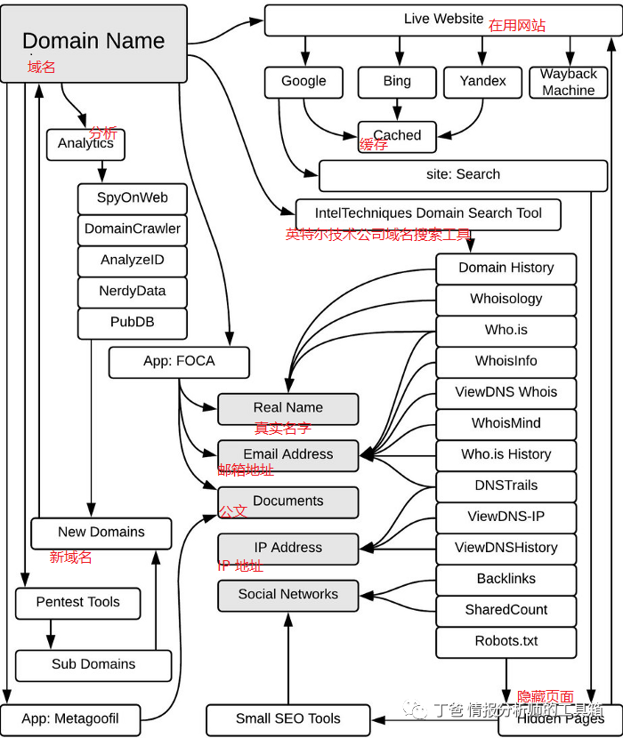
5、域名查询流程

如果个人或组织拥有网站,您应该知道如何获取有关该网站的信息。调查可能会泄露所使用的操作系统、软件版本、个人联系信息等。建议您在进行调查时不要“接触”目标环境。这种技术称为被动侦察(追踪)——足迹追踪涉及使用工具和资源,这些工具和资源可以帮助获取有关目标的更多信息,而无需与目标交互。直接互动。下面描述了在保持隐藏的同时获取信息的方法。
1.呆子
Dorks 是一种被动的信息收集方法,上面已经提到过。在这里,将显示哪些查询在域调查期间可能有用。
2.域名查询
Whois 提供有关资源的注册用户或受让人的信息,例如域名、IP 地址块或自治系统。有很多 Whois 资源,这些都是很好的资源: 和 。
3. 反向Whois
反向 Whois 为您提供在 Whois 记录中具有相同组织名称或电子邮件地址的域列表。例如,如果您要调查一家名为“John Doe Inc.”的公司。您可以查看“John Doe Inc.”下注册的所有其他域名。我的编辑最喜欢的网站之一是该网站,因为它拥有丰富的工具包,其中包括反向 whois 查找。
4、相同IP
通常可以在与目标网站运行在同一服务器上的网站上找到有价值的信息。例如,您可能会找到子域或开发站点。托管该网站的服务提供商通常还负责其他服务 - 使用和检查。
5. 被动DNS
仅使用 DNS 记录,您可以查看解析为名称的 IP 或解析为 IP 的名称。有时这还不够,这时被动 DNS 记录就派上用场了。它们允许检查解析到所研究的 IP 的所有名称,以便您可以构建有用的解析历史记录。我们的编辑最喜欢的产品是社区版,因为它提供的不仅仅是被动 DNS。 () 或 () 也可用于此目的。
6. 互联网档案和缓存
() 可用于查找网页的先前版本,允许人们查看网站的外观或恢复已删除的页面。 .today 是另一个网页时间旅行者,能够手动将实时 URL 快照添加到存档中。
在某些情况下,已删除的页面不会被存档,但仍会被搜索引擎缓存。它们可以在 上找到,或者您可以通过以下查询请求缓存版本:cache:。找不到任何东西?检查其他搜索引擎的缓存,但请记住,缓存显示页面上次被索引的时间。因此,您可能会看到缺少图像和过时信息的页面。
您可能还喜欢 .io,这是一种监控服务,可以在选定的时间截取网页屏幕截图,并在发生更改时向您发送电子邮件警报。
7. 声誉、恶意软件和推荐分析
声誉对于了解与您打交道的人是否可信以及网站是否可信至关重要。如果有疑问,使用免费在线工具进行恶意活动检查可能会省去您在虚拟机中打开网站或执行其他预防措施的麻烦。推荐分析是对入站和出站 HTML 链接的搜索。尽管单独测试并不能产生准确的结果,但它仍然是显示连通域的一种方法。
8.物联网搜索引擎
物联网 (IoT) 搜索引擎向您显示连接到网络空间的设备。为什么这有用?例如,您可以请求有关开放端口、应用程序和协议的现有信息,而不是使用 Nmap 主动扫描端口和服务。 .io 是最流行的互联网扫描仪,具有公共 API 并与许多安全工具集成。对于营销人员来说,它提供有关产品用户及其位置的数据。安全研究人员使用它来发现易受攻击的系统并访问各种物联网设备。还有其他替代方案(.io),与中国类似 - Fofa(fofa.so)和()
6. 位置搜索流程

1. 地理定位工具
() 是一款免费工具,允许从社交网络和图像托管服务收集数据以进行位置研究。商业选择是每月花费近 500 美元。
2、基于IP的地理位置
基于 IP 的地理定位是将 IP 地址或 MAC 地址映射到实际地理位置。有许多网站将 IP 地址映射到位置,其中之一是 .如果您知道此人之前连接过的 WI-FI 接入点,请使用地图并在地球上进行更详细的研究。
有用的网站
3. 图片
当您有一张图片并想知道它在其他地方使用过或首次出现的时间时,可以使用图片、必应图片和百度图片进行反向图片搜索。此外, 的算法的设计与 的算法不同,因此可以返回不同的结果。
为什么这有用?作为研究人员,您可能会按需找到此人,因为人们通常不会为他们使用的各种社交网络频繁更改个人资料图片。作为一名记者,您可以执行图像搜索和过滤来发现假新闻。
例如,在某个事件日期搜索的照片的日期过滤器范围早于所描述的事件,则无法更早地找到该照片。因此,如果发现图像 - 它是在事件发生之前创建的,那么它就是假的。
如果您需要在社交网络上进行狭义搜索,请查看 和 或 因为 就可以了。另外值得一提的是浏览器扩展: 和 的图像搜索选项。 iOS 版 搜索等移动应用程序可以帮助您搜索现实世界中的事物。此外,还有一个图像识别项目,使用人工智能来识别图像上的内容。
图像本身包含了很多有用的信息,比如相机信息、地理坐标等——称为EXIF数据,如果你不删除它,你可能会发现很多有趣的信息。例如,使用地图地理坐标来查找照片的拍摄地点。使用相机的序列号,您可以在互联网上查找用该相机拍摄的照片。图像编辑工具允许查看元数据。如果您不想安装复杂的程序,请执行以下操作: - 跨平台的免费软件可能正是您想要的。第三种选择是在线查看 EXIF 数据:或者。要删除EXIF数据,可以使用本地安装的工具:或者在线进行:。
您是否需要执行图像取证并查明图像是否已被篡改?使用法证 (29a.ch/photo-/#-) 或 ()。如果您不想在线上传图像,则可以在本地运行 Ghiro。后者比上述在线工具更加自动化,并为您提供更多功能。除此之外,处理图像可能需要模糊它们或提高它们的质量,所以这里有一些增强工具:
7.(社交智能)
是 OSINT 的一个子集,专注于社交媒体平台上的数据收集和监视。编辑描述了一些社交媒体情报技术。在这里,我们将通过列出更多工具来完成该过程。
1.脸书
2.推特
3.
4. 领英
8. 自动化开源情报
互联网是数据的海洋,手动查找信息可能既耗时又低效,并且可能会阻止您发现相关信息。是否需要使用这些工具取决于您的情况,因为大多数工具都有一个耗时的学习曲线并且需要解决复杂的问题。
因此,如果您需要完成一些简单的任务 - 那么不必费心安装软件。
1.蜘蛛腿
如果你想自动化 OSINT,() 是最好的侦察工具之一,因为它可以用来同时查询 100 多个公共数据源,而且它的模块化允许对查询的源进行微调。我个人的偏好是按用例进行扫描。有四种不同的用例:获取有关目标的所有信息,了解目标暴露的内容(通过网络爬行和搜索引擎使用完成),查询黑名单和其他来源以检查目标的恶意程度,以及打开方法收集情报来源。最后一种非常适合被动侦察。
2. 收割者
(//)是一个非常简单但有效的工具,用于在信息收集阶段获取有关目标的有价值的信息。它非常适合扫描域相关信息和收集电子邮件。对于被动侦察,会使用很多资源来获取数据,例如必应、百度、雅虎和搜索引擎,以及社交网络,例如、和。对于主动侦察,它会进行 DNS 反向查找、扩展和 DNS 暴力破解。
3. 调查
Recon (/-/recon-ng) 是另一个出色的命令行工具,用于彻底、快速地执行信息收集。这个功能齐全的网络侦察框架包括大量用于被动侦察的模块、便利的功能和交互式帮助,以指导您如何正确使用它。对于熟悉它的人来说,Recon-ng 有类似的使用模型,因此更容易学习。如果您正在寻找一种强大的功能来快速检查您公司在 上的知名度,那么这是您的首选工具。
4.
() 是为分析复杂环境而开发的先进平台。除了数据挖掘之外,它还执行数据关联和可视化呈现。与实体(人员、公司、网站、文档等)合作,您可以连接这些实体,从不同来源获取有关它们的更多信息,从而获得有意义的结果。该工具的独特功能是“转换” - 一个插件库,有助于运行各种测试以及与外部应用程序的数据集成。
5.FOCA
FOCA (//foca/index.html)(具有收集档案的指纹组织)是一种用于从分析的文档中提取隐藏信息和元数据的工具。在分析所有文档并提取元数据后,它会自动执行元数据分析以确定哪些文档是由同一用户创建的。此外,它通过服务器和打印机关联。最新版本仅适用于 .
6.
是一个命令行工具,用于从网站下载公共文档并进行以下分析和元数据提取。它适用于 pdf、doc、xls、ppt 和其他格式。
9. 结论
总而言之,在信息世界中保持隐私并控制在这个数字海洋中漂浮的信息是很困难的。虽然您无法控制周围的一切,但至少意识到这一点很重要。
不言而喻,在数字时代,信息起着关键作用,所以知道如何找到信息的人总是领先一步。这就是本文的目的,展示 OSINT 如何帮助解决广泛的问题:从寻找人员到调查再到网络安全。然而,这里只描述了冰山一角,本文中的大多数技术都很简单,但功能强大。因此,某些技术在恶意使用时可能会造成损害,因此请明智地使用它们。
扫一扫在手机端查看
我们凭借多年的网站建设经验,坚持以“帮助中小企业实现网络营销化”为宗旨,累计为4000多家客户提供品质建站服务,得到了客户的一致好评。如果您有网站建设、网站改版、域名注册、主机空间、手机网站建设、网站备案等方面的需求,请立即点击咨询我们或拨打咨询热线: 13761152229,我们会详细为你一一解答你心中的疑难。


客服1