我们已经准备好了,你呢?

2026我们与您携手共赢,为您的企业形象保驾护航!

我在安装过程中了解了替换。阅读引言真是太好了。这是一个初步汇编,并在使用后共享更多。

什么是?

MySQL中最受欢迎的全能发动机是。它的特征是数据本身是由b-tree组织的,数据本身是根据主要密钥聚集的巨大的B树索引。因此,在这一点上,写作速度将有所降低,因为每次写入一次用于重新排列索引树。尤其是当数据本身比内存大得多时,CPU本身被磁盘IO纠缠在一起,无法做其他事情。目前,我们需要考虑如何减少磁盘IO来解决CPU的情况。常见方法包括:

这是一款“新”引擎,由美国公司(现已被公司收购)开发的具有出色数据压缩功能的交易,具有出色的数据压缩功能。它具有出色的数据压缩函数。如果您的数据写得更多,并且读取的数据量较少,并且数据的数量相对较大,则强烈建议您使用它来节省空间成本并大大减少存储使用情况和iops开销,但它会相应地增加CPU压力。

特征

1。丰富的索引类型和快速索引创建

除了支持现有索引类型外,还添加了(第二)集合索引以满足各种叠加索引查询,从而提高了快速索引创建的查询效率。

2。(第二)集合索引

它也可以称为不是主要键的集合索引。这种类型的索引还包含表中的所有列,可用于覆盖索引的查询需求。例如,下面的示例直接列出了索引,以避免再次从主键抬起来。

mysql每次取一千条_mysql获取记录条数_mysql随机取若干条数据

看:

3。索引在线创建(热索引)

允许将表直接索引,而不会影响更新语句的执行(等)。您可以控制是否通过变量启用此功能,但不幸的是,它只能通过索引在线创建,并且不能通过Alter Table实现。该方法比通常的创建方法要慢得多,并且可以通过显示来查看创建过程。但是,它不支持在线删除索引。删除索引时,将添加全局锁。

4。在线更改列(add,,)

在稍微阻止更新或查询语句的情况下,可以允许以下操作:

这些操作通常是通过在表锁定级别(几秒钟)阻止其他查询来执行的,并且下一次将表记录从磁盘加载到内存时,系统将相应地修改记录(添加或)。如果是操作,所有操作将在停机时间内完成。

这些操作与更新表更新后不同,您可以看到行是0,也就是说,更改操作将放在执行的背景下。速度更快的原因可能是-tree索引功能用顺序IO操作替代了随机IO操作。在-tree功能中,这些操作将被广播到所有行。与打开桌子不同,并创建要完成的临时表。

查看有关此功能的一些官方说明:

5。数据压缩

本文中的所有压缩操作均在后台执行。高级压缩将降低系统的性能。在某些情况下,将需要高级压缩。根据官方建议:建议使用少于6个内核的机器进行标准压缩,否则可以使用高级压缩。每个表均指示算法是表格或alter表:

默认情况下,默认值为:

6.阅读免费复制功能

得益于树指数的特征,从从读取IO的消费量低的消费量可以在应用侧应用更改。它主要依赖于树索引的特征,并可以在配置中启用功能。

不好的事情是,如果启用了读取的免费功能,则终端需要进行以下设置:

从一侧的设置可以在一个或多个从属中设置:.5和.5只能在带有主键的表中使用此功能。 MySQL 5.6、5.6和10.x没有此限制。

7。交易,酸和恢复

8。过程跟踪

提供了跟踪长期陈述的机制。对于加载数据命令,Show可以显示过程信息。第一个是状态信息类似于“关于行”,下一个是有关完成百分比的信息,例如“完成约45%的数据的数据”;添加索引时,Show可以显示索引和Alter表的过程信息,该表将显示估计的行数和完成百分比; Show还将显示交易的执行状态,例如或状态。

9。迁移到

您可以使用传统方法来更改表的存储引擎,例如“ Alter Table…=”或倒入并倒入,然后加载数据方法也可以。

10。准备好了

尚未支持的热待机功能还旨在表明其具有支持;对于大桌子,您可以使用LVM功能进行备份或备份。该官员提供了一个热的备件插件,可以在线备份。有关详细信息,请参见,但其依赖性是 - ,并且无法编译SO动态库。这是商业付费版本。看

总结

优点:

缺点:

适用的方案:

索引结构 - 分形树的实现

最大的区别是它采用了称为树的索引结构,该结构大大改善了随机数据编写的处理。当前,无论是SQL还是MySQL,B+Tree(SQL使用标准B-Tree)索引结构。它是由主键组织的B+树结构,数据按主键的顺序排列。它对于顺序自动插入初级键具有良好的性能,但不适合随机写入。大量随机I/O会导致数据页面分裂并产生碎片化,并且索引维护开销非常大。由于其索引结构,解决了随机写入问题。树和B树之间的差异主要在索引树的内部节点中。 B-Tree索引的内部结构仅对父节点和子节点有指示,而树的内部节点不仅具有对父节点和子节点的指针,而且还有一个区域。写入数据时,它将首先落在该领域。该区域是FIFO结构。写作是一个顺序过程。像其他缓冲区一样,数据将在完整时一次编写。因此,基本上插入数据成为一个顺序添加过程。

Btree和Tree之间的比较:

mysql每次取一千条_mysql随机取若干条数据_mysql获取记录条数

树的简介(分形树)

分形树是写优化的磁盘索引数据结构。通常,分形树具有更好的写作操作(//)性能,并且还可以确保读取操作类似于B+树的阅读性能。根据该公司的测试结果,分形树的写作性能比B+树的写作表现更好,并且阅读性能略低于B+树。

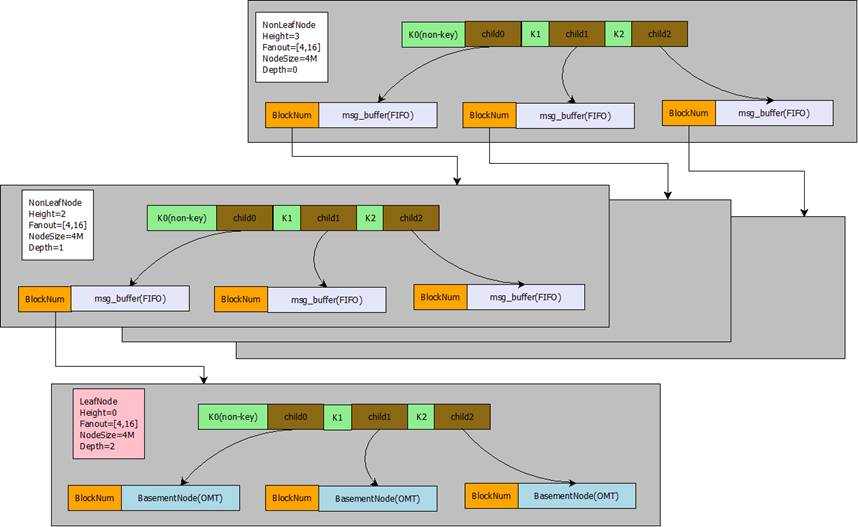
ft-index磁盘存储结构

FT-Index使用较大的索引页和数据页面(ft-index默认值为4M,默认为16K),这使得FT-INDEX的数据页面和索引页面的压缩比更高。也就是说,当打开索引页面和数据页面压缩时,如果插入了相同数量的数据,则FT索引占用更少的存储空间。 FT索引支持在线修改DDL(HOT)。简而言之,是在执行DDL操作(例如添加索引)时,用户仍然可以执行写入操作。 FT索引树结构自然支持此功能。此外,FT索引还支持交易(酸)和交易MVCC(多次并发控制),并支持崩溃恢复。由于上述特征,该公司声称一方面,它为客户带来了巨大的性能改进,另一方面,它还降低了客户的存储使用成本。

FT索引的索引结构图如下:

mysql随机取若干条数据_mysql获取记录条数_mysql每次取一千条

灰色区域代表FT索引分形树的一页,绿色区域代表一个钥匙值,两个绿色区域代表儿子指针。指示儿子指针指向的页面的偏移。它代表了分形树的风扇,即儿子指针的数量。指示页面占据的字节数。这意味着当前页面是一个非叶子节点,这意味着当前页面是叶节点。叶节点是存储键值键值对的最低节点。非叶节点不存储该值。它代表树的高度。根节点的高度为3,根节点的下一个层的高度为2,最低叶节点的高度为1。深度表示树的深度,根节点的深度为0,并且根节点的下一层的深度为1。

分形树的树结构与B+树非常相似。它的树结构由几个节点组成(我们称其为节点或块,在其中称其为页面或页面)。每个节点由一组有序的钥匙值组成。假设节点的键值序列为[3,8],那么此键值将整个间隔(-00, +00)划分为(-00,3),[3,8),[8,+00),每个间隔都对应于儿子指针(子指针)。在B+树中,子指针通常指向一个页面,在分形树中,每个子指针不仅需要指向节点的地址,还需要一个()。这是用于存储///此类更新操作的首个首先(FIFO)队列。

根据FT-Index源代码的实现,关于FT-Index中分形树的更严格的声明:

//分形树的实现

当我们谈论分形树时,它们是一种优化的数据结构,它们的写作性能比B+树的写作表现更好。那么,如何获得更好的写操作性能?首先,此处提到的写操作性能是指随机写操作。为了举一个简单的示例,假设我们在mySQL表中继续执行此SQL语句:inse x = uuid(),其中表中的唯一索引字段为x。由于uuid()的随机性,插入表中的数据将散布在各种叶子节点(叶节点)中。在B+树中,大量此类随机写操作将导致LRU-CACHE中的大量热数据页落在B+树的上层上(如下图所示)。通过这种方式,降低了基础叶节点击中缓存的概率,从而导致大量磁盘IO操作,这导致B+树的随机写入性能中的瓶颈。但是,B+树的顺序写操作非常快,因为顺序写操作充分利用了局部热点数据,并且磁盘IO时间的数量大大减少了。

mysql每次取一千条_mysql获取记录条数_mysql随机取若干条数据

让我们谈谈分形树插入操作的过程。为了促进下面的描述,协议如下:

详细过程如下:

1。加载根节点;

2。确定是否需要将根节点分开(或合并)。如果满足拆分(或合并)条件,则根节点将被拆分(或合并)。有兴趣的学生可以为分解根节点的特定过程敞开大脑。

3。当根节点> 0(即,root是一个非叶节点)时,找到键间隔范围,其中键是通过二进制搜索,包裹(键,值)置于消息(,键,值)中的键值间隔范围,并将其放入与键值间隔范围相对应的子指针中。

4。当root节点= 0时,也就是说,当root是叶子节点时,将消息(,键,值)应用于顶部,即插入(键,值)。

这里有一件非常奇怪的事情。在大量插入(包括随机插入和顺序插入)的情况下,根节点通常会满足,这会导致根节点执行大量拆分操作。然后,在根节点执行大量拆分操作之后,生成了大量具有= 1的节点。然后,在= 1的节点已满后,将生成大量带有= 2的节点,并且树的高度将变得越来越高。这个奇怪的东西隐藏了一个秘密,即分形树写操作性能高于b+树:每个插入操作都落在根节点上并立即返回。每个写操作都不需要搜索树结构的最低水平。这将导致大量热数据落在根节点的上层(此时热数据分布图与上图相似),从而充分利用热数据的局部性并大大减少了磁盘IO操作。

/操作的情况与操作相似,但是要特别注意一个事实,即分形树的随机读取性能不如B+树的随机读取性能。因此,需要在两种情况下考虑 /操作,其中测试性能可能很大:

此外,为了提高顺序写作的性能,FT索引对顺序插入操作(例如顺序写入加速度)进行了一些优化。

分形树的点质量实现

在ft-index中,与表相似的查询操作类似于id =? (其中ID是索引)称为点问题;类似于从表格> =?和ID

二维码
扫一扫在手机端查看

本文链接:https://www.by928.com/shan-xi/8676.html     转载请注明出处和本文链接!请遵守 《网站协议》
我们凭借多年的网站建设经验,坚持以“帮助中小企业实现网络营销化”为宗旨,累计为4000多家客户提供品质建站服务,得到了客户的一致好评。如果您有网站建设、网站改版、域名注册、主机空间、手机网站建设、网站备案等方面的需求,请立即点击咨询我们或拨打咨询热线: 13761152229,我们会详细为你一一解答你心中的疑难。

项目经理在线

我们已经准备好了,你呢?

2020我们与您携手共赢,为您的企业形象保驾护航!

在线客服
联系方式

热线电话

13761152229

上班时间

周一到周五

公司电话

二维码
微信
线