陕西域名的解析地址是怎么设置的_怎样查看域名对应的ip?IP地址和域名...
经常使用电脑的朋友可能都知道IP地址和域名的概念。但当我们上网时,我们往往只需要输入或记住域名,而不需要IP地址。到底是怎么回事?那么下面小编就给大家介绍一下如何查看域名对应...
日期:2024-10-18
经常使用电脑的朋友可能都知道IP地址和域名的概念。但当我们上网时,我们往往只需要输入或记住域名,而不需要IP地址。到底是怎么回事?那么下面小编就给大家介绍一下如何查看域名对应...
日期:2024-10-18
IP地址和域名具有一对多的关系。一个IP可以对应多个不同的域名,但一个域名只能对应一个IP地址。就像一个人的名字一样,你可以有多个名字。但这些名字都是指你。 (同名同姓者除外)扩...
日期:2024-10-18
在上一篇文章中,我向想要建网站的朋友介绍了为什么在开通网站之前要进行域名解析、是否需要域名解析、不做是否可以、域名解析的重要性以及域名解析的原理。下面深圳十大网站建设公司...
日期:2024-10-17
当您要创建网站时,需要先准备好服务器和域名,解析后才能使用。这里假设您已经拥有阿里云服务器。如果没有,您可以按如下方式设置:第一步:搭建阿里云服务器环境(搭建个人网站)-C...
日期:2024-10-16
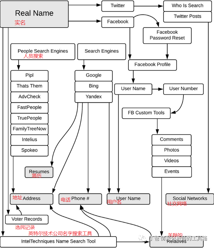
开源情报步骤1. 从您所知道的开始(电子邮件、用户名等)2. 定义需求(你想要实现的目标)3. 收集数据4. 分析收集到的数据5. 根据需要使用新收集的数据进行分类6. 检验你的假设7. 生成...
日期:2024-10-15
双十一即将到来,又到了卖家打折、消费者选购的时候了。相信有些朋友会有一种错觉,想买的东西都会集中在双十一来对自己进行心理麻醉——双十一什么东西都打折!超级便宜!买了不会有...
日期:2024-10-14
朋友们,您在使用电脑时如何查看自己的IP地址呢?您是否尝试过使用域名来检查您的IP地址?很多人可能不知道这个操作。如何根据域名查看IP?这个问题就让新网小编来给大家解释一下吧。...
日期:2024-10-12
背景您想不花一分钱就拥有自己的免费域名吗?最受欢迎的免费域名网站此前提供了许多免费域名,例如.tk域名,但自从最近的诉讼之后,该网站将无法提供新的免费域名。预计我们将无法再申...
日期:2024-10-12
首先我们先来说一下什么是域名解析。域名解析是将域名解析为IP地址。我们大多数人都喜欢记住域名,但机器只识别IP地址并将该IP地址映射到相关的域名。这称为域名解析。动态域名和动态...
日期:2024-10-09
如果查询到的域名未注册,您可以继续下一步注册流程。 2. 点击进入域名注册详情页面,然后查询域名。首先登录西部数据网站,注册成为会员并登录。注册域名的方法如下: 1、如果你要注...
日期:2024-10-08